查看: 2701

[电子商务] 陷入混战僵局的二手车电商:融资、广告疯狂,从线上打到线下

[复制链接]
wz*** 发表于 2018-2-5 14:29 | 显示全部楼层 |阅读模式
  摘要:总结2017年二手车电商市场发展状况,平台间的鏖战可以概括为4个关键词:融资、广告、边界、线下。

  
1517790678747.png


  题图来自:视觉中国

  腾讯和阿里会不会被瓜子二手车套路?究竟是哪一方给瓜子放出了TS?亦或是瓜子真的是在两边诈猫?

  二手车电商市场一如既往地延续了过去几年的战斗传统,刚开年就给公众送上了“互撕”大戏。1月27日,大搜车创始人姚军红一篇题为《瓜子商业模式剖析:50亿美金的谎言》的文章曝光,直指瓜子二手车新一轮融资是“骗局”,一时间引起舆论热议。

  事出有因:凤凰网1月26日报道称,某投资公司高层透露瓜子母公司车好多完成新一轮10亿美元融资。消息一出,业内颇为震惊,瓜子的确是二手车电商行业里受投资机构青睐较多的平台,其融资数额和次数也领先于行业。因此,懂懂笔记在看到新一轮10亿美元融资消息时,第一反应也是打心眼里佩服瓜子的吸金能力。

  然而,戏剧性的一幕在第二天发生。姚军红写给投资者群体的一封内部信被媒体公布出来:“瓜子通过中间人向阿里放风,腾讯确定投资瓜子,并出了 TS(投资意向书)。又通过中间人向腾讯放风,阿里确定投资瓜子并占股 10%,也出了 TS。同时,还对外界释放‘消息称瓜子完成新一轮 10 亿美金融资’。我问了阿里,得到的答案是完全没有‘出了TS’这回事。”

  虽然之前就听说过互联网领域有很多神奇好玩的事,但二手车电商行业这种斗法,简直称得上是一部商战大片。而面对大搜车的直接点名与曝光,瓜子还没有做出回应。估计是打脸来得太快,就像龙卷风,一时间还没有反应过味儿来。

  同样作为汽车交易服务平台,大搜车为什么突然跳出来打脸瓜子二手车?难道就是因为同行是冤家,还是因为担心自己背后的“阿里爸爸”中了瓜子的套路?吃瓜观众们也开始纷纷深扒姚军红这篇文章的细节,结果发现其中的硬伤,尤其是文中“全球事故车都是C2C卖出去的”这一句,又引发了外界一片质疑。

  事实上,从2016年至今,二手车电商行业猛砸市场和互怼开撕一直是家常便饭,各家抢市场,抢资金,抱大腿也是各出高招。虽然各家按照业务模式划分,形成了B2B、B2C、C2C等等区格,但是面对同样的车源和用户,边界越来越模糊,自然免不了你争我夺。

  懂懂笔记总结2017年二手车电商市场发展状况,平台间的鏖战可以概括为4个关键词:融资、广告、边界、线下。各方在融资越来越多的同时,也都在加码广告投放和业务拓展,不少平台从单纯的二手车业务延伸到租车、新车业务(汽车金融),有的还在积极拓展线下实体店铺。

  从2018年二手车电商这次开年大撕,不难看出行业中一部分平台历来的行事作风。而从目前的形势来看,这种“作战”传统,很可能还会继续延续下去。

  融资疯狂,BAT比撒币

  从2015年开始,二手车电商行业就慢慢地崭露头角,吸引不少人的目光。到了2016、2017年,二手车电商行业的吸金能力进一步释放,风光几乎不输共享单车行业。

  我们都知道,这两年共享单车是备受资本市场瞩目的明星,仅仅摩拜单车和ofo小黄车就总计拿到了数十亿美元的融资。而二手车电商行业也一点都不示弱,从2017年1月各个平台就开始比着融资。

  
1517790678219.png


  懂懂笔记和企业头条根据有实锤的融资消息联合统计后看到,2017年二手车电商行业的总融资额超过25亿美元,其中75%的融资额集中在瓜子、优信和大搜车这几个平台,18%的融资额被人人车和车置宝拿走,其余平台拿到了融资总额的6%。

  不仅全年融资额获得增长,而且各个平台在去年的1月、6月、9月及11月,还制造了多次融资小高潮。比如,优信在2017年1月完成了5亿美元D轮,不但创下了当时的行业最高记录,背后还增加了高领资本、华平资本、老虎基金等实力股东。

  而2017年6月15日这一天,更是引爆了行业。同一天内,一边是瓜子宣布获得4亿美元B轮融资,另一边车置宝表示拿到5亿元C+轮融资,向外界大秀了一波肌肉;时隔两个多月,人人车在9月初宣布获得2亿美元融资;11月,有消息称优信将启动IPO,计划融资8亿美元,而车好多(瓜子)则宣布1.8亿美元B+轮;11月初,大搜车拿到了阿里领投的3.35亿美元E轮融资,正式加入阿里阵营。

  上述只是2017年发生在该行业投融资事件中的若干起,但从各个平台ABCDE轮的融资数额也就不难看出,虽然没有实现雨露均沾,但二手车电商行业确实得到了众多大投资机构的“恩宠”。

  懂懂笔记想要一提的是,在这一轮又一轮的融资背后,也有很多业界熟悉的巨头身影。比如人人车、大搜车、车易拍等二手车平台背后,就有腾讯、阿里、百度、京东等多个互联网巨头。懂懂笔记发现,一向出手阔绰的腾讯在二手车电商行业的投资最广,人人车、优信、易鑫等平台都先后拿到了腾讯的资金。

  眼见着腾讯在二手车电商行业的布局越来越多,阿里自然按捺不住自己对二手车电商的热情,看准大搜车的业务模式后快速敲定领投E轮。可以说,整个二手车电商行业里,平台之间明争暗斗,免不了比拼投资额和背后资源。

  而投资方也是各怀心事,都想卡位二手车电商,也正是因为这样,才会上演瓜子同时给阿里和腾讯做局的闹剧。懂懂笔记认为,2018年二手车电商行业的融资大战仍将继续,而BAT在这一领域的投入很可能会更多。

  广告火不旺,诉讼添把柴

  有钱之后,相应的广告宣传和品推也会更加激烈,很多行业都是砸钱换流量,二手车电商也不例外,甚至更加凶猛。

  从2016年开始,二手车电商行业的广告就可以用“铺天盖地”四个字来形容,2017年只是将广告战打得更猛烈些罢了。

  懂懂笔记此前做过统计,2016年二手车电商平台在广告方面的支出惊人,其中瓜子在2016年烧掉了9个亿,人人车烧掉了5个亿,而优信曾以3000万拍下《中国好声音》60秒广告的“豪气”,至今让人记忆犹新,其后期更是陆续做了节目赞助、大片投放等,花钱绝不手软。

  几个平台、十几亿的资金,带来了什么效果呢?瓜子承包了北京等一线城市的地铁、电梯;优信重金买下很多关键广告位;人人车则是更倾向口碑营销,广告相对另外两家略显低调。不过,除了令人乏味的口号式宣贯,都没有留下太多口碑。

  2017年,二手车电商行业的广告大战再次升级。尤其是瓜子、优信和人人车这三个平台。其中,杨浩涌曾对外透露,瓜子将在2017年最后4个月时间里,一气砸下去5亿元的广告。

  一时间,生活在一线城市的消费者几乎每天都能看到那些流动在马路上贴着绿色、橘色车贴的公交车,要么是孙红雷翘着大拇哥告诉人们瓜子“没有中间商”赚差价,要么是王宝强拍胸口说着“一成首付任你选”;甚至黄渤的“青普”(青岛普通话)和鬼畜演技,也在各处广告播放内容中洗脑无数消费者。

  不仅是这几个常见的平台,2017年淘车、车易拍、车置宝等平台也陆续加入了广告大战当中。其中易鑫旗下的淘车请了邓超作为其代言人,车置宝则现身卫视综艺。

  如此规模的广告投放,不可否认是给二手车电商行业带来了很高的曝光。有汽车行业内人士对懂懂笔记表示,二手车电商平台的广告战,可以让整个市场变得更透明,也给二手车行业带来了宣传作用。

  的确如此,就目前来看,整个二手车市场中,二手车电商平台的实力还比较弱,需要通过一定的宣传来获得普及。而持续不断的、巨量的广告投放,会对消费者产生“认知”,逐渐形成对品牌的了解,进而降低获客成本。简单来说就是四个字,广告有用。

  然而,各个平台都知道广告有用,也都舍得烧钱,这么比下去平台压力无疑很大。索性,瓜子和人人在去年11月将广告战打到了法院,先是人人车以瓜子广告语中带有“遥遥领先”、“全国领先”等容易误导消费者的字样,以涉嫌不正当竞争为由将后者诉至法庭。

  
1517790678890.png


  经过大约一个月的时间,法院裁定瓜子广告语的确有问题。气不过的瓜子在8天之后,也用类似的理由,将人人车送上了法庭。只不过,人人车坚称广告语合法合规,而法院也没有对其做出“禁用”的裁定。看得出来,这一次互撕瓜子没有占到上风。

  让人哭笑不得的是,在持续一个多月的口水战过程中,瓜子的声量的确高了,一时间虚假宣传、混淆数据、消费者投诉等问题络绎不绝。而此前的大规模广告宣传,反而让瓜子的负面消息传的更快,口碑迅速下滑。

  不难想象,2018年二手车电商行业依旧会是广告混战的一年,而且奇葩招数将层出不穷。

  这不,优信在1月31日就率先丢出一枚炸弹,萌憨的宝强被来自美国的油腻大叔莱昂纳多·迪卡普里奥替代,成为优信这一届新代言人。懂懂笔记想破脑袋,也没有找到小李子与优信的连接点,就算着急赴美IPO讨好华尔街,也稍微顾及一下小李子的形象啊。

  边界消失,多维业务交火

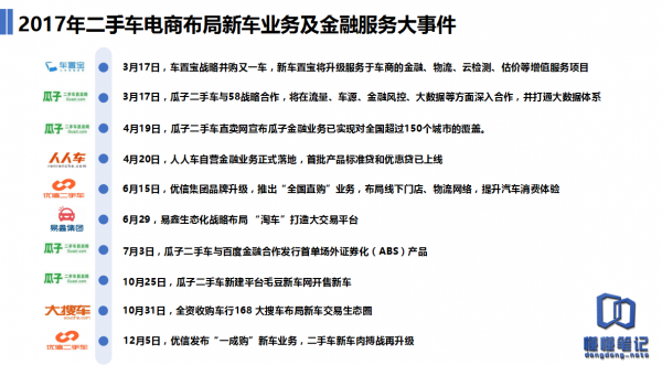
  二手车电商行业内的较量很有趣,有些平台比较喜欢凑在一起搞事情。就像前面写的2017年6月15日,几个平台同时宣布融资、拓展业务等大事。2017年10月31日,瓜子和优信又是不约而同地宣布要做新业务。懂懂笔记不免疑问,这两家同时发布新战略,是巧合呢还是故意呢?

  其实,在去年10月13日,优信就对外发布了“一成购”业务,正式布局新车、租车业务。而在31日瓜子宣布升级为车好多集团,旗下拥有瓜子二手车和毛豆新车网两个独立品牌。当天,优信又对外发布了一次“一成购”产品。同一个业务发布两次,这个玩法很难不让人印象深刻啊。

  懂懂笔记发现,除了这两家平台之外,大搜车、淘车也都开展了新车零售业务。此外,车城网也同时经营新车、二手车甚至进口车。可以说,从2017年下半年开始,二手车电商行业已经将业务延伸至更多维度,在更多领域跑马圈地。

  好端端的二手车电商,为什么要涉足新车或者租车业务呢?其实这些二手车电商平台也很无奈。懂懂笔记认为主要有两方面原因:一方面,虽然二手车市场规模逐渐扩大,但二手车电商的增长速度远低于二手车市场的增速,大量的资金投入收效甚微,不得不考虑其他业务。

  另一方面,2017年“新零售”成了阿里和腾讯的心头好,二手车电商无疑也想赶上“新零售”这趟快车,新车旧车租车一起做,就算做不出名堂,也能吸引BAT的关注,于是一窝蜂似的涌入新车领域。

  
1517790678828.png


  此外,懂懂笔记和企业头条共同回顾2017年行业进程时发现,多个二手车电商平台也布局了汽车金融,包括人人车、瓜子、优信、大搜车等,有的平台甚至还联合了上下游产业链、银行、互联网金融机构,比如中国银行、招商银行等等。

  至于这些不断拓展业务维度的二手车电商平台,是否能够对同时运营多个业务且驾轻就熟,懂懂笔记不能给出很准确的判断,但还是要先泼一盆冷水,毕竟二手车电商业务尚难盈利,同时去布局投入成本更高的新车业务,以及风险系数更高的金融服务,很可能会造成资金链危险的尴尬局面。

  懂懂笔记还发现一个有趣的现象,自从扩展了业务之后,多个二手车电商平台都在名字上玩出了新花样,这边叫毛豆,那边就来个花生,要不谁再来一瓶啤酒,这顿饭就算齐了。

  
1517790678139.png


  给自家平台取这样的名字,也不知道这些公司是不是认真的。懂懂笔记想起手机圈的一个段子:锤子科技CEO罗永浩曾表示,后悔当年取名字的时候没多用心,尤其是去了四川之后,对于“锤子”这个名字,更是耿耿于怀,他劝慰同行以后取名字千万别儿戏。

  不知道看到花生和毛豆,老罗会不会觉得锤子这个名字起码还是有分量的。

  战火蔓延,从线上打到线下

  “纯电商时代很快会结束,线上、线下、物流必须结合在一起”、“线上的企业必须走到线下去,线下的企业必须走到线上来”,阿里巴巴集团董事局主席马云又提出了这些新观点,并且强调了“新零售”。

  前面写到二手车电商平台也要赶“新零售”快车,那么自然也会像马云说的“必须走到线下去”,涉及到线下零售。没错,二手车电商行业在2017年大规模开设线下渠道。

  懂懂笔记联合企业头条统计发现,人人车早在2015年6月就进行了线下门店的布局;瓜子在2017年3月就开始了线下布局,提出要开设100家体验店;优信9月宣布已开设300多家线下门店,计划2020年将扩张到2000家。

  
1517790678497.png


  由此不难看出,这几个头部二手车电商平台都在纷纷加码线下实体店的布局。上述汽车行业内人士表示,二手车电商平台涉足线上、线下的全场景服务,会提升二手车电商行业的用户体验,但同时这种做法也会加大平台的资金投入和竞争压力。

  此外,易鑫、花生好车等中小二手车电商平台也在铺设门店。例如花生在2017年就开设了230多家门店,已经将触角伸到四五线城市。可以说,这股“新零售”风,已经让二手车电商的业务、经营模式有了很大变化,原来较轻的互联网模式也变得越来越重,未来平台之间的竞争也会越来越激烈。

  懂懂笔记认为,二手车电商在2018年会有更多摩擦,最主要的原因就是国内二手车市场规模的逐年增长。日前,汽车流通协会消息称,2017年全国31个省、市、自治区1068家二手车市场累计二手车交易1240.09万辆,同比增长19.33%,交易金额达到8092.72亿元,同比增长34%。也就是说,二手车电商的市场基础是在逐渐扩大的。

  不仅如此,政策也在不断释放利好信号。1月26日商务部新闻发言人高峰表示:“2018年商务部将继续推动全面取消二手车限迁政策,加快修订《二手车流通管理办法》,推进二手车信息和信用体系建设,规范二手车交易秩序,促进二手车市场潜力进一步释放。”

  可以说,市场基础、政策红利、投资追捧等因素,都在给二手车电商行业创造更好的发展机会。当然,过往很多例子表明这其实也是市场即将出现大洗牌的预兆,谁能在今年抗住不掉队,要看各平台是否能把握住机会。

  至于大搜车爆出这次瓜子是在给阿里和腾讯设局,姚军红认为它其实是把自己越套越深,甚至会走上了一条积重难返的自我毁灭之路。有人则认为,平台之间互相揭短实则暴露各自处境窘迫,均拿不出令人信服的业绩和前景。远的先不说,懂懂笔记比较好奇A和T这次到底有没有被套路,在线等挺急的。
温馨提示:
1、本内容内由作者投稿,版权归原作者所有!
2、本站仅提供信息存储空间服务,不拥有所有权,不承担相关法律责任。
3、本内容若侵犯到你的版权利益,请联系我们,会尽快给予删除处理!
客服QQ/微信
18583302 周一至周日:09:00 - 22:00
十五年老品牌,学习网上创业赚钱,首先鸿创网,值得信赖!
鸿创网络 版权所有!

本站内容均转载于互联网,并不代表鸿创网立场!
拒绝任何人以任何形式在本站发表与中华人民共和国法律相抵触的言论!

QQ|小黑屋|加入vip|手机版| 鸿创网

GMT+8, 2026-5-25 15:59 , Processed in 0.653639 second(s), 27 queries , Gzip On.

快速回复 返回顶部 返回列表