查看: 11264

[短视频运营] 抖音小店无货源项目,月入6万,保姆级教程(建议收藏)

[复制链接]
wz*** 发表于 2022-6-5 14:31 | 显示全部楼层 |阅读模式
今日项目:抖音小店无货源

项目人员:1人

所需设备:手机、电脑

项目成本:10000左右(多店铺押金)

回本周期:15天

项目前景:3000-20000/月/店

项目困难指数:★★

项目风险系数:★★

适合人群:所有想要做互联网项目的人群。大学生、上班族、宝妈等创业者、副业从业者、小工作室皆可。

项目要求:1、每天至少两小时时间投入;2、会用剪映换背景这种基本操作;3、执行力强

一、项目市场、“钱景”

1、数据显示目前抖音日活跃量用户已经突破6亿。

2、抖音小店操作简单,不需要发短视频和开直播,只需单独运营好自己的店铺即可,一部智能手机加一台电脑,就可轻装上阵。

3、抖音平台流量倾斜

抖音小店是字节跳动布局,抖音电商变现的平台是抖音内部的电商系统,不需要跳转到其他平台购买,路径直接,抖音小店是头条电商变现的闭环,也有了猜你喜欢的推荐流量,抖音小店会自然出单。

抖音一直在不断的为电商业务开辟流量入口。

包括抖音商城的搜索流量入口、猜你喜欢推荐、精选联盟达人广场,流量在,生意就在。

1.png


4、抖音小店项目优势:

A、新手小白也能学会,手机电脑均可操作,兼职全职都可以。

B、不需要直播,不需要拍视频,不需要粉丝。

C、项目正规、稳定、可持续、有积累、可复制、可放大。

D、投入低、回报高、流量大、无需压货、出单稳定,2周内迅速出单。

2.png


E、抖店对比淘宝、拼多多的优势在于它的自然流量大,不会像淘宝的商品一样石沉大海。

抖音小店诞生于2019年末,是附属于抖音的一个电商平台,说白了就是在抖音上开一家店铺,不需要去进货、囤货,只需要在全网的平台上采集其他店铺的商品,通过合理的加价后上架到自己的店铺进行销售。

有顾客来下单,我们就在采集商品的货源店铺下单,填写顾客的信息,商品由上家直接发给顾客,我们赚取中间的差价。

无货源模式电商其实对于在互联网行业摸爬滚打的创业者来说,并不陌生。

淘宝无货源开店、拼多多无货源开店、京东无货源开店...几乎每一个电商平台都会有一批无货源电商的玩家,抖音同理。

而多家抖音小店一起以无货源的模式去操作,就叫做店群,每个人都有机会以店群的形式进行操作的。

二、项目准备

1、启动资金

手里需要准备部分资金;一部分缴纳保证金(保证金可退),保证金最低2000,最高20000,看你选什么样的类目。一般做无货源模式的,缴纳2000~5000元保证金足够了;

另一部分用来爆单之后发货的流动资金(抖店货款运转周期在12天左右), 还有一些零碎的费用,比如软件费用(一般几十元/月),商品橱窗保证金(500元)。

2、智能手机

3、办公电脑

4、几款辅助工具

三、项目启动操作流程

先说一下大致的思路:小店入驻——后台熟悉——选品——上品——获取流量——出单发货——售后处理——提升体验分。

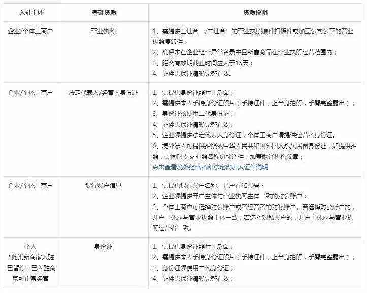
第一步:小店入驻流程及店铺基建

03.jpg


先准备营业执照、身份证、银行卡、店铺logo,需要注意的是营业执照(个体户就行)、身份证、银行卡,三个法人信息要一致,也就是一个身份信息。

进入抖店入驻官网:
https://fxg.jinritemai.com/?source=bd.pcpz.1 按照流程注册即可。

04.jpg


入驻注意事项:

1、在入驻抖音小店的时候,尽量在电脑端通过网址去注册,不要直接在手机上注册

5.png


虽然手机端(抖音创作者服务中心——商品橱窗——开通抖音小店)也可以注册,但是会存在一个问题,就是抖音之前发过违规视频,结果系统检测到直接把号给封了,导致抖音小店也登录不上去了。

所以建议在电脑端注册,在电脑端注册登录的时候,可以选择手机号码进行注册,店铺开通之后,再绑定相关的抖音账号就可以了。

这样操作可以避免因为抖音账号违规,导致你的抖音小店登录不了。

2、注册抖音小店时,法人信息和营业执照上的经营者信息需一致。

在注册抖音小店的时候,需要上传营业执照的照片,还要去填写公司名称,这个公司名称就是你营业执照上的名称。

6.png


在填写信息的时候,一定要保证你的法人信息和营业执照上的经营者信息是一致的。

也就是营业执照当中是谁的名字,那这个法人信息身份证信息就是谁的信息。

3、店铺名称,只要没有违规的字眼,自己就可以随意想,尽情地发挥想象力。

4、选类目时,营业执照上是什么类目,就选什么类目,不要选一些有的没的,部分类目保证金可能比你本身要做的类目更高,没必要。

7.png


个体户营业执照和企业执照入驻,经营类目都是一样的,没有差别。你有什么执照就用什么执照,不必纠结。

5、开店审核通过后,就完成了店铺的实名认证,然后需要缴纳保证金,只要你不违规,以后想关店,保证金都能退回来,不同类目的保证金不一样, 不一样,保证金类目表格看下面的表格。

8.png


你要经营哪个类目,看对应的保证金,然后缴纳即可,保证金一定要交,不交不能发商品,不能运营,不能出单。

接下来就是熟悉后台,做好店铺基建

当你把店铺开好之后,先别着急选品、上传商品、找达人、销量干预等,你先花1~2天的时间去把抖音小店后台了解清楚,包括店铺、商品、订单、售后、数据、物流 、资产、服务市场、奖惩中心,正所谓知己知彼才能百战不殆。

主要是以下几点:

绑定店铺官方账号
签署合同协议
支付方式设置
开通运费险
开通未发货仅退款
设置你的默认发货地址和退货地址
每一个版块里面所有的参数全部点开看看,搞懂这些基本版块里面的基本参数和术语概念。

9.png


熟练使用抖音小店卖家后台以及商品采集软件、发货软件的使用流程。

第二步:三个选品方向及四大选品要素

10.png


记住:做小店选品大于一切,电商行业有一句话,7分靠选品,3分靠运营,正所谓,选择大于努力!选对类目,你的电商之路就会做得非常轻松!

抖音小店选品的三个方向:

1、新奇特

比如之前火起来的家用小型桌球,自己在家也能打桌球,家用爆米花机等等,稍后还会展开继续讲解。

2、高颜值

美是天性,而抖音用户是所有短视频用户里面对美的追求是最高的。所以抖音里面尽量选高颜值的产品,比如儿童汉服、小姐姐专用保温杯。

3 刚需实用

一定要选用户有需求,且需求大的品,千万不要想当然,用户有没需求,可以通过查同类商品的销售数据可以看到。

比如我们手机经常遇到一个问题,手机充电太慢,那像超级快充数据线、快充数据头这些对于用户来说就是超级刚需和实用的产品了 。

许多初出茅庐的新人不懂怎么选品,今天推荐一些比较常用的方式。

1、不断上品博概率:

每天上新20个品,总有一两个产品能脱颖而出,随时观察数据,且即时删除一个月没有出单的品,来维护动销。

2、复刻爆品:

选用在其他平台上爆过的产品。每个爆款出圈都有相应的道理,要相信爆过的产品会自带流量,可以看看其他电商平台的销量排行榜或者是头部直播间的卖得火爆的产品,同行选品,这个真的百试不爽!我们可以多关注一些优秀同行的店铺,看看他们最近卖的比较好的产品是什么,我们就可以去找同款,上架到自己的小店,或者找这个爆品的替代品,也可以蹭一波流量。

3、非标品且价格低:

比如做一些可以走量的家居小百货,对这种产品的价格,是可以溢价。而价格低并意味着一定要选择9.9元的商品,可尽量把价格控制在10元——30元之间,价格太便宜不容易被信任,价格太昂贵销量迟迟起不来。

无货源电商重要的是选品,选对了品能让你事半功倍,选品渠道包括蝉妈妈、抖音选品广场、头部达人直播间、优质同行店铺等,都可以选品,一定要做竞争压力小的,这样才不会很吃你的选品能力。

四大选品要素

1、应季产品:

这个好理解吧,就是当下季节大众需要的产品,比如你是做家居百货抖音小店类目的,那现在就可以上架一些冰垫、防晒袖套、防晒雨伞、墨镜这类产品。

夏天能上的产品有:便携小风扇,遮阳伞,高颜值水杯;冬天能上的产品有:围巾,暖手宝等,都是需求量很大的产品,季节选品,这个虽然有时间上的局限性,但却最容易持续出单,甚至爆单。

2、爆款类目:

每隔一段时间抖音上都会出现现象级的爆款产品,比如最近的运动类目的产品,在抖音最火博主刘畊宏的带领下,指数级的暴涨。

现在很多运动户外类目的店铺销量剧增, 就是被他这一波流量带来的!这就是爆款类目。

3、个性化:

什么是个性化?就是一些比较小众,针对某一特定人群的商品类目,比如今年渔具非常火,你选渔具类目,虽然每天订单不会特别多,但是客单价高,利润高,做起来也很轻松,而且竞争力还小,基本上都是自然流量。

4、新奇特:

上文选品方向里也提到了新奇特,因为新奇特的产品在短视频平台非常容易爆火,比如吹泡泡机、刻名字的铅笔、起瓶盖这种,就是在传统产品上,增加了一点创意,就很容易吸引眼球,成为爆款。

11.png


抖音毕竟是一个娱乐消遣的软件,大部分用户是年轻人容易被新奇好玩的事务所吸引,所以容易博眼球的产品拥有爆款的潜质。

掌握了选品的三个方向,结合选品的四大要素,我相信你对选品这个环节已经有了自己独特的想法,再结合一些工具,更能达到事半功倍的效果:

上述分享的选品方法,是我们团队实操测试出来的经验,真的是屡试不爽,在此我给新手朋友的建议是:新手就尽量选售后少、性价比高、受众范围广、刚需产品,好出单。

新手一般建议从日用百货类商品为主,需求量大,客单价低,容易转化,生鲜、美妆等商品,如果没有资质就不要去做,容易违规,售后问题也多。

记住:牛逼的产品自带免费流量。

特别是食品类目的商品,新手小白是不建议去做的。

为什么?

原因1:食品类目它需要的资质是比较麻烦的,需要办理食品经营许可证,我用自己的公司去办理过,卡得很严格,需要实际的办公地址之类的,而且办理下证的费用还不低。

原因2:食品的客单价是比较低的,市场价比较透明,竞争白热化,没有突出的优势很难去和优质卖家竞争的。

选的品好,定的价格有吸引力,精选联盟一推,很容易吸引达人给你带货,如果是优质达人选中,还有爆单的机会。

12.png


在抖音上选品的底层逻辑是怎样的?其实选品的底层是选择需求,选需求的底层是选择目标用户。

所以在抖音选品上最底层的逻辑是:

1、先确定一个目标用户人群(特定的人群属性)。

2、挖掘这个目标用户人群的需求(用户背后的购买需求)。

3、细分类目,找到匹配度最高的品(用产品满足用户的需求)。

挖掘了特定人群的需求后,再次细分,当然也不要选特别小众的品,选品的方法告诉大家了,真的非常非常详细,选品的过程中还会遇到不少问题,这些都是在实战中能够逐渐去攻破的,发现问题再解决问题,我们的能力才会不断得到提升。

第三步:上架商品

如何在店铺后台上架商品,这个操作流程我就不在此演练了,如果你以前有一定的电商经验,我相信这个都是不难的,即使没有任何经验,摸索熟悉一下后台,也能熟悉上传宝贝的步骤,需要注意的就是主图、标题、类目。

1、宝贝主图需要注意一点5点:

A、商品主图规范(主图图片尺寸:600*600)

B、商品图片不能过分暴露;

C、不可使用明星(图片涉及明星需提交资质)

D、禁止图片上文字占比过大

E、图片不能包含其他平台标识

2、产品标题:

很多做抖音小店的朋友只会复制同行的标题,完全不会优化标题,标题优化得好不好,影响还是挺大的,直接决定了你能不能拿到流量和曝光,这个是非常非常重要的,无比引起重视。

商品标题怎么写才算合格?

我们就以杯子为例,首先进入到抖音商城,你可以在这里搜索核心关键词“杯子”,在搜索框下拉词里找到一些关于杯子的热词。

13.png


如图所示,会出现一些与杯子相关的类目词、属性词,热词、还有一些长尾关键词。

比如玻璃杯、杯子冰川纹、杯子带勺盖、杯子大容量、杯子儿童款等等,你还可以根据商品本身的特征去抖音商城搜索框搜索相关关键词,从而获得更多的热门衍生关键词。

比如我们现在搜索“玻璃杯”,展示出来的下拉词又不一样了。

14.png


把这些词整理出来,这些都是可以直接用在我们标题里面的,搜索展示结果靠前的全都是搜索需求很大的的关键词,拿来直接使用就行。

标题尽量写满30个字,不能包含不能有极限词、敏感词,还可以用关键词配合价格因素做一下搜索排名。

做特价的商品,标题要明确标注数量,注明促销时间等等。

15.png


3、商品类目的选择:

类目选择错误,可能会直接扣除全部保证金,

新手玩抖音小店千万不能上架的商品类目,为此我们也是付出了惨重代价的

选择类目的时候务必引起重视,下图就是因为放错了类目,导致扣除了全部保证金10000万元,还扣12分,真实欲哭无泪啊!

16.png


上架商品的时候,如果你不确定选择什么类目,可以直接在类目的搜索框里,搜索产品的关键词。

17.png


比如我现在上架的是一款暖手袋产品,我搜索关键词“暖手袋”,下面的提示是:对应的类目没有开通,那么就需要先开通这个类目再上传商品。

这个时候千万不要把它放在其它类目下发布售卖,否则平台会判定你乱挂类目,扣除你的保证金,得不偿失。

非约定商品不要添加;定向邀约类目没有获得准入资格也不要做。

18.png


第四步:获取流量

获取流量的方式主要包括两种:

1、自然流量

2、达人带货

开抖音小店虽说门槛很低,人人都能操作,但也并不是说商品上架后,什么都不做就等着店铺出单,你要明白一点的是,小店商家很多的,你不推广就被别人挤下去了,店铺是不可能出单的。

每一行都存在竞争的,即使是蓝海市场!

获取流量的方式有很多,包括精选联盟、橱窗、短视频、直播间、抖音搜索,这几个渠道都是抖音小店流量来源。

自然流量来源主要有以下5种:

(1)猜你喜欢流量池

(2) 精选联盟流量池

(3)视频和直播流量池

(4) 橱窗

(5)抖音搜索

我们先来说说猜你喜欢推荐流量,抖音小店猜你喜欢的流量入口还挺多的,只要有浏览商品的地方,几乎就有猜你喜欢的流量推荐。

19.png


我们可以直接把它理解成抖音兴趣电商,类似于在抖音云逛街,抖音平台会根据我们平时的搜索、购买习惯、浏览习惯综合评判,从而非常精准的给我们推荐相关的产品。

所以如果要玩猜你喜欢流量的话,类目和产品选择很重要,具体方法上文已经降到了,类目或产品用户覆盖人群越广,你的商品入池的概率就越高。,被展示给相关人群的几率也就越大。

我们再来说说抖音商品的搜索,不难发现在任何一个入口,比如首页、我的订单、短视频、直播广场都有搜索入口。

20.png


标题中带有关键词,就能够增加被搜索到的概率,这是毋庸置疑的,在运营的过程中,再不断的优化标题,时刻关注热点词汇的表动,做进一步的改动就行。

抖音小店自然流量玩法,包括猜你喜欢和抖音搜索更适合有一定电商经验的老玩家去做,因为涉及到标签匹配和动销,新手朋友说实话真不建议做,非常容易扣分扣保证金。

获取流量的两种方式,除了自然流量还有一种就是达人带货。我看过一份业内数据,说的是90%以上的抖音小店玩家,都是选择的达人带货这种方式。

事实证明,达人带货可拉动店铺的自然流量,不得不承认的是抖音现在的达人不仅数量众多,而且带货能力都超强!一场直播的出单量,可以顶我们店铺一两个月的自然流量(爆单除外),达人带货出单的能力是很强的,一个带货能力强的达人一天出千单以上是很常见的事,爆单上万也不是不可能的。

达人的直播间或带货短视频,如果上了你店铺的品,那就坐等赚钱吧!

商品上架之后,设置一定比例的佣金(10%——40%),添加到精选联盟;主动联系达人或达人在精选联盟主动找到你的商品挂橱窗,拍短视频或直播带货。

21.png


如果有优质的达人帮你带货,这个流量起飞和爆单的速度要远远超过猜你喜欢和自然搜索的流量。

这里简单说一下我在做的达人对接玩法

我们要主动出击去找达人,这几个地方可以帮助我们快速找到达人:达人广场、达人直播间、达人主页。

和达人谈的时候记得:不要太客气也不要太不客气,注意话术,注意留下好印象,让达人觉得你能给她带来出单好的产品。

谈达人的4大要素:

1、品

2、佣金

3、感情

4、附加值

新手一开始找达人进行合作的话,我的建议是找那种直播间在线人数100左右,粉丝数不少于20w,有带过同类目的产品,直播成交额在2000以上的。

认真看看我赠送的《抖店怎么找达人带货》资料,里面有详细的教你如何找达人,如何链接达人,甚至连最基本的搭讪话术都给你整理出来了的。

筛选好达人后,加上联系方式,最主要的还是微信沟通,你找一个微信老号用来做这个业务,添加达人微信的时候不能同一时间连续添加,分时间段,每次最多添加3个,多个添加话术轮用,通过后打招呼。

朋友圈:要进行账号包装,后续可以多发一些数据来吸引达人主动沟通,多展示你的实力就行,朋友圈发一些厂家日常打包的视频,没有就找真实的厂家去要,微信头像,签名背景全都换成跟厂家一样,通过朋友圈建立最基础的信任关系。

达人对接,更适合新手和刚做抖音小店的玩家,风险更低,稳扎稳打,达人合作,实现双赢。

成年人的世界里不做选择题,而是全都要,前期依靠达人合作的方式,运营一段时间后就把自然流量、达人合作两种方式齐头并进,获得更大的流量。

获取流量,当然不仅限于这两种方式,还有一种就是获取自然流量的渠道就是商品进入抖音商城,这里就不展开分享了

第五步:出单发货

出单之后紧接着就是发货,如果处理不当,会导致店铺的差评增多,最终间接影响产品的整体销量。

抖店一键发货我们目前有两种方法,一种是用抖店的代发管理功能发货,一种是用采集软件一键下单发货,根据订单的多少选择发货方式。

订单少的时候,比如只有几单、几十单,一般厂家是不愿意给你绑定抖音小店后台一件代发,这种情况其实也很好解决,因为订单本身不多,我们直接用抖音服务市场的下单软件,比如逸淘、小黄鸭等,绑定抖音小店之后,去拼多多找同款低价商品,就能拍单发货。

22.png


具体操作流程:

1、安装逸淘软件

2、把抖音店铺授权给采购号

3、挑选上家

4、联宝贝sku,然后开始采购下单

23.png


5、付款下单

具体操作流程,全部在这份文档里面 《下单软件一键发货》

一件代发不仅节省资金,也没有库存压力,可谓是利大于弊。

订单多的时候,就找厂家发货

具体操作步骤如下:

第1步:在抖店商家后台,使用主账号,点击【订单——代发管理】,进入这个页面。

24.png


第2步:选择“我是商家” ,点击立即开通

25.png


第3步:设置店铺的名称和发货信息,就开通代发管理功能 了。

26.png


第4步:绑定代发厂家,在厂家管理页面,点击“绑定厂家”,输入厂家的抖音店铺编号,发起绑定申请。

厂家店铺编号请找合作的厂家获取,需要厂家已经在平台注册店铺,并且已经选择成为厂家才支持被绑定。

27.png


合作的厂家进行确认后,双方就绑定成功了,系统将同步绑定后产生的订单,这时商家可以向厂家分配代发订单,分配后厂家就可以给你一件代发。

绑定后这样操作的优势有3点:

1、降低发货出错率

2、解决数据安全性问题

3、解决订单状态不同步信息滞后问题

发货之后要注意物流异常情况,飞鸽消息处理要及时、高效,关于发货已经订单处理,我就分享这些,最后赠送这份实操文档:

第六步:提升商家体验分和带货口碑分

体验分,重要性主要如下:

1、体验分越高,流量加权越大

2、体验分越高,结账周期越短

3、体验分≥4分,可以加入精选联盟

4、≥4.4分可参加双十一

5、体验分≥4.5分可参与年货节

6. 体验分<3.2分,平台有权清退店铺,终止合作

从以上6点,我们不难发现,店铺体验分越高,流量倾泻就会越多,体验分高的,可报名参加平台特定营销活动,反之就不行。

体验分主要由3部分组成:

1. 商品体验:权重占比50%

2. 物流体验:权重占比15%

3. 服务体验:权重占比35%

28.png


店铺的一切运作都与体验分息息相关,如差评率、退货率、订单配送时长、投诉率等细枝末节的环节都会影响到体验分。

所以店铺开始出单之后,一定要维护商品体验分,尤其是商品口碑。

商品口碑占体验分的50%,如果小店的订单数量不多,但差评数量多,这种欠款就很容易拉低店铺体验分,最终直接影响店铺流量。

如下图,这个店铺体验分是4.93分

29.png


总分5分,4.93的体验分说实话就非常高了,体验分越高,代表你的小店综合服务能力越强,能获得的流量也就会越多,就更容易得到平台广大用户的信任,从而促进商品成交转化。

所以运营抖音小店,维护体验分是非常重要的,整理了2分关于店铺体验分的资料,希望对你有所帮助。

第七步:店铺维护

主要从以下三个方面进行店铺维护:

1、物流速度,这个我们无法强求,只能多督促。

2、商品评价,也就是好差评,这个也是比较好解决的,尽量保证商品质量。

3、服务态度,这个就不用说了,客服回复率,以及解答问题的礼貌礼节。

第八步:抖音小店如何通过新手期?快速起店

没有度过新手期,店铺单日总量限制1000单,快速通过新手期有三个方法,首先打开抖音小店后台找到店铺设置,然后点击店铺等级会出现三种验证的方式。

1、法人名下已经有了一个通过新手期的店铺,可以直接输入ID过新手期。

2、常用的验证方式,你需要提交打包发货视频、客服接线视频商品的库存视频、商品的细节图、照片以及检测报告等资质,还有商标证等资质的证明。

3、注册小店的这个执照同样注册了其他平台的电商店铺,比如某宝,某东等,通过第三方的店铺链接来验证,通过新手期。

快速起店的方法:

第一种:动销起店

第二种:达人起店

第三种:千川起店

第四种:佛系起店

重点聊聊动销起店,拿10款利润款去做达人动销,前期可以微亏的方式,低价格高佣金去对接达人,一单亏1~5元都没问题,每个产品给达人50~100个库存,把这10款利润款产品的达人库存亏完为止。

动销起店的优势是:

1、100%起店

2、高效率;让达人自动找到你的产品并帮你带货,你根本不用主动去邀约达人;达人在选品广场里面看到你的价格跟佣金率这么有优势,不用你邀约他,他自己都会主动加橱窗。

3、起店轻松;全程轻松,安全,稳定,高效。

实操流程,主要就是以上分享到的,按照第一步到第八步严格来执行操作,边学习边实操,不断的总结经验,提升自己的运营能力,其实小店也没有想象中的那么难!

抖音小店这个平台,无论是从流量冒泡网赚还是市场竞争方面,对无货源玩家来说非常友好,这也是许多人选择抖音小店无货源模式电商这个项目的根本原因,商机可遇不可得。

这个项目不太吃人力,基本没有多余的花费,非常适合团队化批量运营,且无货源模式开店毕竟正规、合法、长期。

一个人操作,需要花点时间和精力,还有资金,但是精细化运营,一个月轻轻松松赚个小一两万也非常简单,等你已经熟练掌握店铺运营的方法,再去开更多的店铺。

四、项目收益

卖出去一单就赚一单的钱,不出单也不亏钱,流量稳定的情况下,少则一天几十单没问题的,如果有优质的带货达人帮你带货,还是那种优质主播的话,,一天几千单甚至上万单也是有可能的。

30.png


粗狂式玩法的话抖店目前单店月利润平均也在3000左右了,如果精细化去操作,单店的月利润普遍在一到两万之间,很多人在家经营几个店铺,每月也是好几万的收入。

单店去看利润不算高,但是大家要明白,无货源是可以批量操作的,一个人根据自己的时间精力去分配的话,可以同时操作一到三家店铺的,这个收益就很高了。

五、项目风险评估

抖音小店有哪些风险呢?做过无货源模式的朋友都知道,无货源模式可以说是电商行业中风险最低的了,因为本身不需要咱们自己囤货承担库存压力,同时也不需要去承担快递费等售后成本,基本上没有什么太大的风险。

还有一点就是触碰平台的规则,导致店铺违规问题,操作不当会被处罚一部分保证金,刚刚已经把规则说得很清楚了,不要瞎搞,严格按照我分享的技巧去选择类目,没事的,所以大可不必担心。

31.png


当然最大的风险估计也就是时间投入的风险了,有的人瞎折腾的三个月压根就没挣到钱,多反思反思自己吧,要么是方法不对,要么是你不行,别无其他原因!

六、项目注意事项

1、所有的电器产品上架必须要提供3C证明。如果没有资质的不要去搬运上架。

2、新手抖音小店商家千万不要做女装,来十个我劝退九个,还有一个不听劝的,做到最后他一定会放弃的。为什么?首先,女装类目的售后真不是一般人能搞定的,女装的退货率高达50%左右,请问有几个人接受得了。

3、图书音像也是不建议新手去做的,这个很容易到打假的。

4、如果你又要开橱窗,又要开小店,一定不要先开橱窗,方法是先开抖音小店,再开商品橱窗,就不需要1000粉丝,也可以正常绑定抖音号,把小店商品挂橱窗。

5、类目选择错误,可能会直接扣除全部保证金。这个一定要引起重视。

6、办理了个体户营业执照和公司企业营业执照的记得每年都需要进行年报,如果逾期没有年审,营业执照会列入异常经营,后期会直接影响到抖音小店的正常操作。

七、真心话

一、看一百遍不如实操一遍

抖音电商的热度一直未减,且抖店又是含着“金钥匙”出生的“天之骄子”,其中最容易上手操作的又是抖店无货源开店模式,对于初创新人来说非常友好!

估计有人会问:抖音小店现在入驻还来得及吗?

我的回答是:来得及。

因为流量只增不减,比如抖音盒子app的所有商品全部来自抖音小店,甚至新开的小店搜索权重也特别高。

比如下面这个新开的店铺,无体验分,销量还是0,但是搜索排名结果也比较靠前,这些都是免费的流量入口。

05.jpg


抖音不仅是一个超级流量池,且这个池子还在继续增大。

二、重视货源供应链

供应链好不好,货源是否充足,决定了你的小店商品竞争力、决定了你后续的爆发力。

供应链也是支撑一个店铺能够长期稳定爆单的关键因素之一。

如果没有稳定供应链支撑,价格上就无法获得最大的竞争力,供货后劲不足,可能会失去达人的信任,失去客户的信任,最终流量没了,订单也没了。

如果你能搞定“选品”、“达人”、这2个核心关键,你的抖音小店就稳了,然后再不断精进,熟悉平台的规则,做好店铺运营,提高体验分,一个高质量的店铺就做起来了。

三、赚钱这件事是充满不确定的

赚钱这件事是无法确定的,赚不赚钱取决于你怎么去运作它。你的认知、能力,资源等等,也就是你驾驭这个项目的能力。

一开始,你的能力肯定一般般,在一次次学习、思考、实操、优化的过程中,能力才能逐渐得到提升,所以我们一定要具备试错精神,很多事情你坐在那儿光想是没用的,你去尝试了,在实操的过程中,你才会发生蜕变,这个才是宝藏。

有些事是让你成长的,有些事是让你赚钱的,这两件事我们都得做。

八、结语

敢于开始,就成功了50%

敢于坚持,就成功了99%

大多数人都输在了“再等等”这三个字上,认准一个项目,只管闷头开搞,试错的成本真的不高,但是错过的成本很高!

不折腾不人生

不要把困难前置,还没开始就担心这样担心那样,所有的疑问在你真正开始后,都能迎刃而解的。只要你敢于开始,即使你没有准备好,也可以在过程中慢慢完善,没有十全十美的项目,也没有人是什么条件都准备充足了才去开展项目的,因为机会很多时候是稍纵即逝的。

以上就是关于抖音小店无货源项目的一个详细拆解
温馨提示:
1、本内容内由作者投稿,版权归原作者所有!
2、本站仅提供信息存储空间服务,不拥有所有权,不承担相关法律责任。
3、本内容若侵犯到你的版权利益,请联系我们,会尽快给予删除处理!
客服QQ/微信
18583302 周一至周日:09:00 - 22:00
十五年老品牌,学习网上创业赚钱,首先鸿创网,值得信赖!
鸿创网络 版权所有!

本站内容均转载于互联网,并不代表鸿创网立场!
拒绝任何人以任何形式在本站发表与中华人民共和国法律相抵触的言论!

QQ|小黑屋|加入vip|手机版| 鸿创网

GMT+8, 2026-5-26 18:56 , Processed in 0.109420 second(s), 31 queries , Gzip On.

快速回复 返回顶部 返回列表