查看: 5298

[网赚项目] 全面拆解低价电影票项目,0基础0投资兼职月赚5000+

[复制链接]
wz*** 发表于 2020-10-6 12:16 | 显示全部楼层 |阅读模式
国庆期间一拨人出去玩,一拨人出去浪,一拨人堵在高速上。

还是有很多小伙伴一直坚持在自己的工作岗位上,毕竟成年人的世界赚钱还是比较重要的。

当然还有一种人,就是像我这样的自由职业者,时间比较自由,要玩也是等到国庆之后人少了再去。

回归正题。

国庆档也是意味着电影市场在复苏,年初因为疫情原因!,导致很多大片都在这个时候上映,从而也带动了电影票行业的赚钱之路。

其实低价电影票项目一直存在着,只不过今年没有市场,那么现在疫情稳定了,慢慢的圈内和整个网络又重新操盘这个项目。

就在这几天,不下于十几个粉丝问我低价电影票项目,问这个项目靠不靠谱?市场大不大?好不好做?

等等一些问题... ...

那今天,我们就来聊聊低价电影票这个项目到底是什么?

低价不?

是否真的有低价电影票?

答案肯定是有的。

大多数我们买票的时候都会参考三个app,支付宝,美团和微信,去对比一下,哪个便宜就买哪个,毕竟省下来的都是真金白银。

当然这种是基于平台做活动,正常情况票价基本上都是一样的。

那么低价电影票,是通过特定的渠道、多个app对比、各种优惠活动、内部员工出售合作、黄牛拿价等等方式!,确实可以优惠,那基本上优惠价格在5元左右。

大于5元甚至10以上,纯属扯淡,除非你们公司组织几十人去看,一共给你便宜个上百块。

对于那些宣传,比如每张优惠5-50元不等的这种宣传,不用理会。

也不想想一张电影票才多少钱,难不成还倒贴你钱?

靠谱不?

市面上的免费收徒或者培训低价出票靠谱不?

这里分为两个方面:

1.免费教学

2.收费教学

这几天我也是加了很多做电影票的微信好友,其中有免费的,也有收费的。

免费的也就一个套路,那就是成为一个平台的代理!,然后发展成下线,你出票或者你下面的人出票,他都有钱赚,当然这个赚的比较少,靠团队输出。

收费的,那就是掌握出票基础了,这类基本上都是 88——688 元不等了, 也就是所谓的拜师和学习。

(我喜欢称为知识付费,“拜师”这个词太重了,何德何能?一般朋友圈发“拜师”两个字,建议统一拉黑删除,百分百没有没有什么真本事,要么就“小学生”智商,要么就是纯诈骗。)

赚钱不?

教了学费掌握技术可以赚钱不?

如果掌握了核心技术,确实可以赚钱,前提是渠道靠谱。

赚钱也是辛苦钱,各种组合玩法比较累人,除非是自己有关系和影城合作,但也仅限于本地市场。

大多数都是羊毛,黄牛,淘宝,各大APP慢慢倒腾。

一单赚个几块,运气好可以赚个几十甚至上百。

市场需求?

市场需求大不大?

看电影是刚需,而且是非常的刚需。

近5年来电影市场是一年比一年好,票房一年比一年高。

电影票无成本,无需囤货,坐在家中就可以做遍全国生意,这个市场需求是非常大的。

要知道精打细算的大有人在,明明一张电影票可以省5元,也就微信一两句话的事情,为什么不省?

没有盗版,不需要花时间的东西,一样的场次,一样的电影,一样的位置。

ok,了解了这个项目的真实性和可盈利性,我们再说一说这个项目的核心。

项目核心

一,出票流程和平台

我们不管是通过淘宝、咸鱼、知乎、朋友圈,任何一个渠道了解这个项目,你去咨询的时候基本上都是统一回复图片。

1.jpg
2.jpg


这是我咨询了咸鱼和淘宝卖家,发给我的图片。

简单的来说,你提供 城市,影院,场次,位子,商家给你报价,你觉得ok就付款,然后会给你出票订单二维码。

3.jpg
4.jpg


一般来说,做【低价电影票】都会选择朋友圈和咸鱼来售卖。

朋友圈:朋友看到会找你买,毕竟便宜都想占,第二也是建立在是朋友的基础上,不担心被骗。

咸鱼:有自然流量,有曝光度,同城甚至全国都可以看到,咨询的人也是非常多,有担保,也可以引导到微信里面建立长期复购关系。

至于淘宝,一般店铺需要保证金,而且流程繁琐。

至于其他的平台,多看看同行怎么发的,怎么引流的,就可以了。

二,出票渠道

其实很多人都会把这个说的神乎其神的,说到底就是一个信息差的问题。

当然以下观点只是我了解的渠道和方法,勿喷。

1,出票app

5.jpg


能优惠的,能出票的,基本上就是这些平台了。

大多数都是影城的APP,有些是企业内部投放合作的平台,想要低价出票,都需要在这些APP上面兑换。

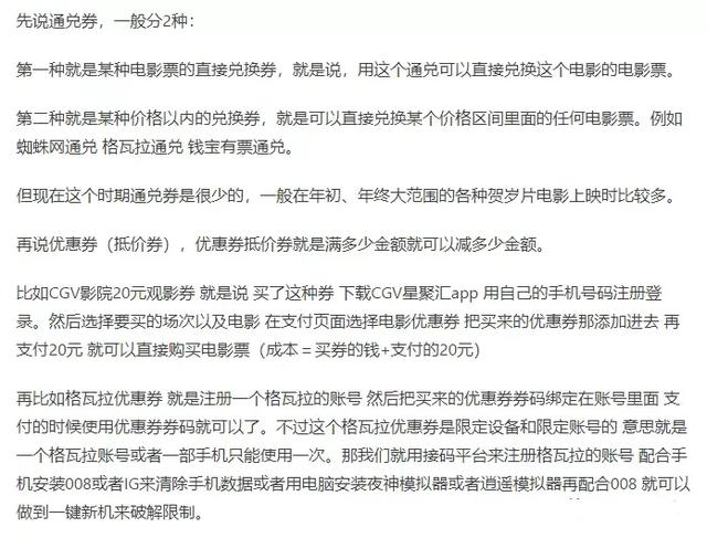
2,优惠通兑券

6.jpg


3,QQ群,淘宝,咸鱼 搬运出票玩法。

7.jpg


其实这类是最简单的,就是一个信息差,当自己去售卖电影票时,别人发什么,你就去淘宝,咸鱼去买,然后等待5到10分钟,出票卖给别人。

别人没有想到吗?

想到了,但是懒得找。

因为别人懒,所以你赚钱了。

4,网上羊毛

8.jpg


5,办影城会员卡

9.jpg


6,黄牛内部群

有质量特别高的内部群,群内全部为全网最低价的票务黄牛,因为他们在互相较量比价,所以不用担心价格会高,都是最低价!

他们每天都会发无数条影票讯息,你每接一个单子,搜索群内聊天记录,搜索关键词。

基本都会搜到与之对应的讯息,联系该黄牛让他出票,在各个群里找到最高利润的那个讯息并盈利!

以上基本上都是出票的路数。

看到这里,会发现我说的都是废话。

继续往下看。

其实低价电影票有人挣钱。

哪种人挣钱?

真正的黄牛党
收培训费的人
1,黄牛党

10.jpg


就是我上面说的,开淘宝的人。

他们的价格真的是一手价格,完完全全是内部价,渠道价,福利价,合作价。

11.jpg
12.jpg


最厉害的,就是全国影院代拍,全国各地。

13.jpg


究竟什么黄牛能做到全国代拍立减?

可能这就需要一定的技术了。

14.jpg
15.jpg


2,收培训费

就拿我朋友圈里面的人来说,【低价电影票】项目基本上在199到699不等。

上面都说了,这个项目就是一个苦逼的搬砖项目,说实话我是没有见过哪个培训的一个月能上万收益的。

(闷声发财的人不要跳出来打我脸)

就拿这个项目199元培训费来说,100人就是19000

699一人呢?

7W大洋。

抵得上人家淘宝店一月一万销量的收入了。

总结

1:【低价电影票】项目可以赚点小钱

2:此项目需要积累,等微信用户积累到一定程度,每个月的复购和转介绍都有几千元收入。

3:培训的人,基本上都会教你一些套路和方法,基本上教的都是一些羊毛,或者去淘宝、咸鱼、Qq群 去二次搬运,赚取信息差。

教你咸鱼玩法(其实就是模仿同行,关注几个同行就知道了)

然后收集一些推广玩法和朋友圈包装玩法,至于做不做看个人。

4:真正有渠道的人你是拿不到一手价格,都是发展成二手三手价格,不断地压缩。

5:不会暴富,千里之行始于足下。

其实这个项目还有很多玩法,只不过我把我所知道的和网上查阅的一些资料整理出来。

当然如果有小伙伴在操作这个项目,也欢迎和我交流,分享。
温馨提示:
1、本内容内由作者投稿,版权归原作者所有!
2、本站仅提供信息存储空间服务,不拥有所有权,不承担相关法律责任。
3、本内容若侵犯到你的版权利益,请联系我们,会尽快给予删除处理!
客服QQ/微信
18583302 周一至周日:09:00 - 22:00
十五年老品牌,学习网上创业赚钱,首先鸿创网,值得信赖!
鸿创网络 版权所有!

本站内容均转载于互联网,并不代表鸿创网立场!
拒绝任何人以任何形式在本站发表与中华人民共和国法律相抵触的言论!

QQ|小黑屋|加入vip|手机版| 鸿创网

GMT+8, 2026-5-26 01:08 , Processed in 0.374912 second(s), 31 queries , Gzip On.

快速回复 返回顶部 返回列表