查看: 3989

王思聪十年商界骂战

[复制链接]
wz*** 发表于 2019-7-13 11:12 | 显示全部楼层 |阅读模式
201907128099_626.jpg


孙宇晨刚花了3000万拍下巴菲特的午餐后不久,王思聪和孙宇晨互怼的新闻就登上热门,一场互联网新贵之间的论战顿时成为舆论的焦点。

不止是孙宇晨,众所周知,王思聪在商界以好怼出名。近十年来,被王思聪怼过的商界人士可以列出一大串名单。据不完全统计(去掉王思聪中途删除的微博),王思聪在微博上一共炮轰了60位名人,其中18位是企业家。

以2012年为分界线,前期王思聪的炮轰对象近一半是李国庆、马化腾等知名企业家,2012年之后,贾跃亭、罗永浩等当时的热门创业者也与王思聪在微博上也曾交锋。

除了企业家,王思聪炮轰过的还有相关企业和产品,涉及了包括币圈、共享充电宝、智能手机等多个领域。而在每一次激烈的言辞背后,或许我们能窥见作为一个创业者和投资者的王思聪,他对行业以及商业的思考。

火力指数TOP4
星级:★★★

智能手机:罗永浩

罗永浩作为近几年最具话题度的创业者之一,早在2016年就和王思聪有所交集。

2016年6月,有锤子用户状告罗永浩没有兑现诺言,因锤子手机并没有提供解锁的bootloader,而向法庭起诉罗永浩。

6月22日上午,王思聪就罗永浩因未兑现承诺被用户起诉一事发表评论称,“老罗:情怀足够可以自动解锁bootloader”,大有暗讽老罗不能够兑现承诺之意。

201907125809_414.jpg


罗永浩立即回应称,“1.测试版的某些设计在正式版中改了。2.我们预装的第三方软件可卸载(我们也许是第一个这么做的良心企业)但系统级软件为基础功能完整不能卸。3.我在微博上说过做bootloader,但技术部门因安全考虑否决了,我代表我自己道歉。4.祝普思投资,万达集团,熊猫TV发展顺利。”

两年过去了,罗永浩和王思聪都陷入了困境。

罗永浩和他创办的锤子科技,几个月来经历了过山车式的变化,从2018年濒临生死边缘,到手机系统出售给字节跳动旗下子公司。今天下午,锤子软件还首次被列入被执行人,而在这之前,其法人已由罗永浩变更为温洪喜。

而另一边的王思聪,也面临着熊猫TV破产的窘境。2019年3月8日下午,熊猫直播在官方微博上宣布将关闭服务器。这家由王思聪一手创办的直播平台自三年多前上线以来就不断烧钱,而在2017年5月后,再没有任何资金注入,最终还是选择高调地离开。

也是从这段时间开始,罗永浩和王思聪,在社交网络上发言的次数,明显骤减。

火力指数TOP3
星级:★★★

共享充电宝:陈欧

2017年,正是共享经济轰轰烈烈的那一年,王思聪因为一次互怼成了这个新兴行业的热门人物。2017年5月4日,聚美优品3亿元投资街电充电宝项目,陈欧将街电董事长。

而就在5月5日清晨5点,王思聪却发朋友圈称“共享充电宝要是能成我吃翔,立贴为证”。

201907126152_928.jpg


两位青年偶像自此开始隔空互怼。5月5日,陈欧发布微博,引用了王思聪朋友圈截图,留言称“谢谢思聪监督,不是每个项目都能做成,本来创业成功就是一件小概率事件,街电做不成可以做公益,但希望不要因为你的情绪不让这个项目入驻万达”。

201907123881_767.jpg


陈欧和王思聪的公开互怼,迅速成为当日热门话题。

果然被王思聪言中,如今共享行业一片荒凉,曾经风光的共享充电宝企业已经“死”了很多了。根据2018年5月的一份统计名单,当时最有希望“活”到最后的应该就剩来电科技与陈欧的街电了。

但是来电和街电的专利纠纷始终不断。2018年5月25日,街电侵犯来电两项专利成立,共计赔偿200万元。2019年1月,因侵犯相关专利,街电向来电赔偿经济损失共计3000万元。

到了今年5月,街电起诉来电不正当竞争,获得赔偿人民币500万元。有行业人士分析,2019年将是共享充电宝行业的关键年份,资本将关注该行业,格局或生变。王思聪和陈欧的赌约,也迎来了最关键的时间点。

火力指数TOP2
星级:★★★★

社交圈:多闪、马桶MT、聊天宝

今年1月15日,字节跳动的多闪、王欣的马桶MT、罗永浩的聊天宝三款新社交产品同时发布,被解读为“三门派围攻微信”。

就在网络上讨论得一片热火朝天时,王思聪泼来了一盆冷水,他在朋友圈对三款新生社交软件评价道:3个产品都是垃圾,没有机会。

201907128671_371.jpg


他还在评论里补充:“还不如做个ins图片+打赏的社交APP,匿名社交都是炒冷饭了。”王思聪对三款产品的格外关注也在互联网圈引起不少轰动。

在不到两个月的时间里,当初的热闹就转变成了一场生死游戏。目前,聊天宝团队已经解散,MT下载链接暂时封闭,而多闪,还在低调地摸索着自己的节奏。

这时回过头再看王思聪的评价,也无法排除其成为预言的可能性。然而在互联网社交领域有一种现象,一直有人倒下,一直有人前行。

5月中旬,折戟多闪的字节跳动低调上线了一款社交产品“飞聊”。官方介绍称飞聊是一款开放社交产品,既是即时通讯软件,也是发现同好的社区。

就在这个月的9号,搜狐宣布旗下社交产品狐友App正式版上线,张朝阳称这是搜狐的未来。不过距离发布仅两天,狐友App在各个应用商店下架一周。

飞聊和狐友是否能成功还是未知数,不过王思聪这次倒是没有再跳出来吐槽。

2015年,王思聪曾经入股一款名为"17"的社交app,可以实现图片分享/短视频/视频直播,同时达到一定播放量之后有广告分成,不过最终被下架。此次上线的飞聊和狐友,会被王思聪如何评价呢?

火力指数TOP1
星级:★★★★★

币圈:孙宇晨

6月8日晚,孙宇晨发布微博称:听说王思聪骂我?几分钟之后,他又发微博:靠爹的还敢骂靠自己的,80后还敢骂90后,搞个直播就倒闭的敢骂还在创业的,谁给你的勇气,梁静茹吗?

201907124138_177.jpg


从他晒出的截图来看,起因是王思聪在朋友圈骂孙宇晨。不过,到目前为止,王思聪并没有回应。

201907124853_172.jpg


其实这并非二人首次交锋,五年前两人就比特币的问题相互对怼不断,火药味十足。2014年,王思聪在微博上发表了一篇评论,针对孙宇晨引以为傲的比特币,王思聪公开抨击比特币是完完全全的“忽悠”。

201907128128_605.jpg


在王思聪发布该微博4个月后,孙宇晨在一档脱口秀节目中评价王思聪“高帅是假的,只有富是真的”。

王思聪和孙宇晨的争论让比特币再次成为大众焦点。其实在此之前,根据Bitstamp平台数据显示,5月31日凌晨比特币涨破9000美元整数关口,创逾一年高位。

这一数字不仅高于一个月前的5200美元,而且是年初的两倍多。尽管之后价格迅速回落,但比特币此次暴涨无疑给币圈打了一剂“兴奋剂”。

已经近一年难觅踪影的虚拟币发币宣传,近来似乎有卷土重来之势,这一幕让人回想起前年年底的光景。尽管圈内热闹非凡,但圈外始终充斥着冷静的声音,首当其冲的便是最近币圈的话题人物孙宇晨。

一向以毒舌著称的王思聪,对孙宇晨的反击并没做任何回应。

火力指数TOP?
星级:……

自家:万达酒店

王思聪发起狠起来,连自家产业都不放过。

2016年7月3日凌晨,因为入住信息被泄露,王思聪在微博上痛骂长沙万达文华酒店。两小时左右这条微博便被删除,但还是引起许多网友的关注。

201907129690_699.jpg


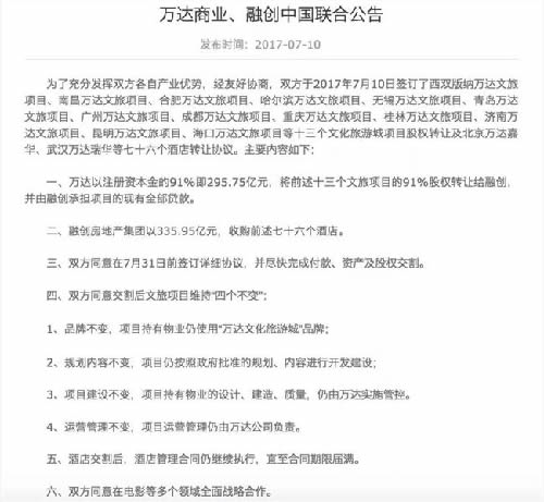
不过如今那家万达酒店,在2017年7月就被王健林打包卖掉了。7月10日上午,万达集团在其官网挂出公告,主要内容为,万达商业已与融创中国于当日签订相关资产包的转让协议,交易金额高达631.7亿元。

201907129446_286.jpg


根据万达集团发布的公告,上述资产包括文旅项目和酒店两大块,其中万达商业向融创中国转让北京万达嘉华、武汉万达瑞华等七十六个酒店资产,总交易价格为335.95亿元,其中就包括王思聪痛骂的长沙文华酒店。

从2017年下半年开始,万达就开始进入卖卖卖模式。除了上文提到的文旅项目和酒店,2018年10月,万达文化管理部分也以62亿元卖给了融创,12月年底又把百年人寿11.5%的股份卖给了绿城,2019年2月则转卖37家万达百货给苏宁。经过一两年的抛售,万达已经变卖了1700亿的资产。

万达变卖资产,一方面是为了还债,另一方面则是带领万达集团走轻资产之路。王健林大刀阔斧的转型还债之后,对旗下的业务重组为商管、文化、地产和金融四个集团。

当年让王思聪怒斥的长沙万达文华酒店已经不是自家产业了,或许下次再遇上,怼天怼地的王思聪应该不会再秒删微博了吧。

来源:创业邦
温馨提示:
1、本内容内由作者投稿,版权归原作者所有!
2、本站仅提供信息存储空间服务,不拥有所有权,不承担相关法律责任。
3、本内容若侵犯到你的版权利益,请联系我们,会尽快给予删除处理!
客服QQ/微信
18583302 周一至周日:09:00 - 22:00
十五年老品牌,学习网上创业赚钱,首先鸿创网,值得信赖!
鸿创网络 版权所有!

本站内容均转载于互联网,并不代表鸿创网立场!
拒绝任何人以任何形式在本站发表与中华人民共和国法律相抵触的言论!

QQ|小黑屋|加入vip|手机版| 鸿创网

GMT+8, 2026-5-26 01:00 , Processed in 0.689615 second(s), 28 queries , Gzip On.

快速回复 返回顶部 返回列表